安全的单机游戏下载大全

侠客风云传游戏要素分享 结局+称号+武功

来源:乐游原创 日期:2015/7/30 14:14:26 作者:乐游
962乐游网首页攻略秘籍 游戏攻略 → 侠客风云传游戏要素分享 结局+称号+武功

[乐游网导读]今天小编给大家带来侠客风云传游戏要素分享,包括结局+称号+武功,跟随小编的脚步,一起来看看吧。

今天小编给大家带来侠客风云游戏要素分享,包括结局+称号+武功,跟随小编的脚步,一起来看看吧。

下面是详细信息:

[page]结局[/page]

结局:

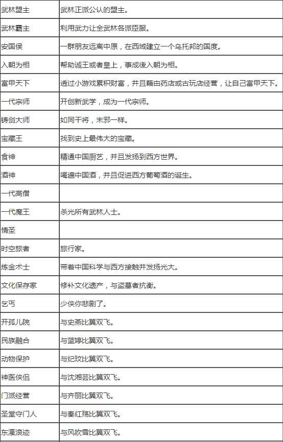
称号:

所有武功与ID:

内功ID以及作用:

各种状态:

读完这篇文章后,您心情如何?

  • 0 喜欢喜欢
  • 0 顶
  • 0 无聊无聊
  • 0 围观围观
  • 0 囧
  • 0 难过难过

热门评论

最新评论

发表评论 查看所有评论(0)

昵称:
表情: 高兴 可 汗 我不要 害羞 好 下下下 送花 屎 亲亲
字数: 0/500 (您的评论需要经过审核才能显示)
乐游网
关于乐游 下载帮助 网站地图
移动也精彩
移动版首页
广告与建议
联系我们 广告合作 法律声明
权威认证

专业的游戏下载、综合门户网站

Copyright 2009-2016 www.962.Net 版权所有

鄂ICP备17018784号-1